- Создание карты бизнес-процессов на конкретном примере
- Методы моделирования бизнес процессов
- Классификация бизнес-процессов
- Создание бизнес-процессов на предприятии
- Анализ
- Этапы описания
- Повышение эффективности бизнес-процессов
- Вспомогательные бизнес-процессы
- Пример системы бизнес-процессов для ИП
- Реинжиниринг бизнес-процессов: пошаговая инструкция
- Внедрение БП
- Что такое бизнес-процесс
- Современные СЭД: курс на упрощенчество и подмена понятий
- Схема бизнес-процессов
- Определение понятия бизнес-процесс
Создание карты бизнес-процессов на конкретном примере
Процесс создания схемы бизнес-процессов на небольшом предприятии может состоять буквально из семи несложных шагов. Ниже приведен простой пример, как это сделать в очень маленькой компании, где всего один человек занимается изготовлением свечей и продает их мелкими оптовыми партиями.

1. Определите, кто будет у вас покупать
Это определенная категория людей, либо какие-то фирмы, или сразу целая отрасль? Не то чтобы это должно быть детальное описание каждого покупателя, следует лишь выявить группы, в целом. У взятого в качестве примера свечного мини-завода потребителем будут сети розничных магазинов вроде «Товары для дома».
2. Что будет вашим основным продуктом
Что конкретно вы собираетесь продавать? В приведенном примере это свечи, изготовленные из воска. Подробно детализировать не нужно.
3. Поймите, чего ожидают от вас клиенты
Если вы производитель свечей, у потребителя есть свои запросы в отношении качества продукта, возможности выбора и прочее. Но вы еще и поставщик, и от вас ждут, к примеру, качественной упаковки и соблюдения сроков.

Подробнее
4. Продумайте цепочку создания продукта и формирования его ценности
Составьте перечень всех основных операций, которые необходимо будет выполнить, чтобы в результате покупатель получил ожидаемое и остался доволен. При этом на первое место ставьте потребности клиентов, а затем уже думайте о продукте.
- Главный ваш процесс – это производство, именно от него будет зависеть качество выпускаемых свечей, их цена и ассортиментный перечень.
- Далее – упаковка, это ваш второй основной процесс.
- Третий – логистика, то есть схема и способ доставки товара потребителю. Для небольшого свечного предприятия можно использовать маленький фургон.

Создание карты основных бизнес-процессов подразумевает указание лишь главных операций и порядок их выполнения.
5. Выявите, какие будут внутренние продукты в схеме производства
В вашей схеме от одного основного бизнес-процесса к следующему проведите стрелки, на которых будет обозначено, какой продукт стал результатом проведенной операции и перешел на следующий этап. Тогда станут ясны границы каждого их процессов. В рассматриваемом примере производство заканчивается готовым продуктом, это «Свечи», а вот завершение процедуры упаковки дает на выходе «Свечи, готовые к отгрузке».
6. Определите вспомогательные процессы
Итак, какие еще понадобятся дополнительные действия для организации вашего производства? Возвращаясь к примеру, чтобы изготавливать свечи, нужно сырье, специальное оборудование и инструментарий. Заводик небольшой, работает лишь один человек, значит, о персонале речь не идет. Далее, во что-то нужно упаковывать, а это – еще материалы. Для осуществления доставки есть авто, следует лишь следить за его техническим состоянием.
Следующий шаг – определиться, какие конкретно вспомогательные процессы придется осуществить, чтобы получить все вышеназванное. Понятно, что понадобится закупка необходимых для процесса производства (и упаковки) материалов и инструмента.
Тут получится всего два вспомогательных процесса: закупки и техническое обслуживание (чтобы машина и используемый инструмент всегда были исправны).
7. Спланируйте процессы управления
Создание бизнес-процессов предполагает определение действий по управлению предприятием. Если речь идет об изготовлении свечей, то здесь, к примеру, вы управляете составлением рецептуры и самой технологией производства. Выпускать более качественную продукцию можно за счет поиска и использования новых рецептов. Опять же, ваша задача –спланировать расход ресурсов, плюс ведение учета и отчетной документации. Итак, получилось три процесса управления: отслеживание показателей качества и забота об их повышении, планирование процесса производства и поставок, ведение документов.

Таким образом, вы завершили создание схемы бизнес-процессов для небольшого предприятия
Самое важное тут — правильно определить, из каких составляющих складывается ценность выпускаемого продукта

Подробнее
Методы моделирования бизнес процессов
На сегодняшний день существует достаточно большое количество методов моделирования бизнес процессов
Эти методы относятся к разным видам моделирования
и позволяют сфокусировать внимание на различных аспектах. Они содержат как графические, так и текстовые средства, за счет которых можно наглядно представить
основные компоненты процесса и дать точные определения параметров и связей элементов
Моделирование бизнес-процессов выполняют с помощью следующих
методов:
-
Flow Chart Diagram (диаграмма потока работ) – это графический метод представления процесса в котором операции, данные, оборудование
процесса и пр. изображаются специальными символами. Метод применяется для отображения логической последовательности действий процесса. Главным достоинством
метода является его гибкость. Процесс может быть представлен множеством способов. -
Data Flow Diagram (диаграмма потока данных). Диаграмма потока данных или DFD применяется для отображения передачи информации (данных)
от одной операции процесса к другой. DFD описывает взаимосвязь операций за счет информации и данных. Этот метод является основой структурного анализа процессов,
т.к. позволяет разложить процесс на логические уровни. Каждый процесс может быть разбит на подпроцессы с более высоким уровнем детализации. Применение DFD позволяет
отразить только поток информации, но не поток материалов. Диаграмма потока данных показывает, как информация входит и выходит из процесса, какие действия изменяют
информацию, где информация хранится в процессе и пр. -
Role Activity Diagram (диаграмма ролей). Она применяется для моделирования процесса с точки зрения отдельных ролей, групп ролей и взаимодействия ролей
в процессе. Роль представляет собой абстрактный элемент процесса, выполняющий какую-либо организационную функцию. Диаграмма ролей показывает степень
«ответственности» за процесс и его операции, а также взаимодействие ролей. -
IDEF (Integrated Definition for Function Modeling) – представляет собой целый набор методов для описания различных аспектов бизнес-
процессов (IDEF0, IDEF1, IDEF1X, IDEF2, IDEF3, IDEF4, IDEF5). Эти методы строятся на базе методологии SADT (Structured Analysis and Design Technique).
Для моделирования бизнес процессов наиболее часто применяют методы IDEF0 и IDEF3. -
IDEF0 – позволяет создать модель функций процесса. На диаграмме IDEF0 отображаются основные функции процесса, входы, выходы,
управляющие воздействия и устройства, взаимосвязанные с основными функциями. Процесс может быть декомпозирован на более низкий уровень. -
IDEF3 – этот метод позволяет создать «поведенческую» модель процесса. IDEF3 состоит из двух видов моделей. Первый вид
представляет описание потока работ. Второй – описание состояний перехода объектов. -
Цветные сети Петри – этот метод представляет модель процесса в виде графа, где вершинами являются действия процесса, а дугами события, за счет которых
осуществляется переход процесса из одного состояния в другое. Сети Петри применяют для динамического моделирования поведения процесса. -
Unified Modeling Language (UML) — представляет собой объектно-ориентированный метод моделирования процессов. Он состоит из 9-ти
различных диаграмм, каждая из которых позволяет моделировать отдельные статические или динамические аспекты процесса.
Большинство из указанных методов реализованы в виде программного обеспечения. Оно позволяет осуществлять поддержку бизнес-процессов или проводить их
анализ. Примерами такого ПО являются различные CASE средства моделирования процессов.
Классификация бизнес-процессов
Бизнес-процессы классифицируются в зависимости от факторов:
- По содержанию:
-
- Основные бизнес-процессы. Это задачи, ориентированные на производство товара или оказания услуги, которые в дальнейшем принесут прибыль. Например: для мебельного завода основной бизнес-процесс — изготовление предметов интерьера.
- Сопутствующие процессы. Не служат главным источником прибыли, составляют только часть деятельности. Например: для магазина электроники сопутствующим процессом станет ремонт техники.
- Вспомогательные процессы. Направлены на поддержание основного процесса. Например: обслуживание и ремонт производственного оборудования на заводе.
- Обеспечивающие процессы. Направлены на поддержание жизнедеятельности исполнителей и возможности производства. Например: финансовое обеспечение, кадровая деятельность.
- Управляющие процессы. Направлены на контроль. Например: работа управляющих менеджеров по планированию и распределению кадров.
- Процессы развития. Направлены на улучшение производительности. Например: замена оборудования, опросы сотрудников о качестве рабочего процесса.
- По форме:
- Внешние процессы. Основная работа субъекта на рынке непосредственно с потребителем (ведение переговоров с клиентом, рекламная деятельность и пр.)
- Внутренние процессы. Направлены на решение задач внутри коллектива (бухгалтерский учет, кадровая деятельность, охрана труда и пр.)
- По функции:
- Функциональные процессы. Направлены на выполнение поставленной задачи (изготовление товара, поиск клиентов, продвижение продукции).
- Структурные процессы. Направлены на поддержку рабочего процесса и его оптимизации (управление информацией, подбор кадров, контроль финансов).

Создание бизнес-процессов на предприятии
Создание бизнес-процессов в компании предполагает структуризацию всего, что задействовано в ходе достижения определенной коммерческой цели: ресурсов, технологий, сроков, информационной составляющей, пространства и т. д. Для этого нужно:
- проанализировать текущие бизнес-процессы, разработать для каждого из них описание и модель в формате «как есть»;
- построить модель в формате «как должно быть», разработать обновленный бизнес-процесс;
- управлять и оптимизировать бизнес-процессы.
Создание
Анализ
На первоначальном этапе важно провести оценку текущих бизнес-процессов. Так становится возможным определить, где происходит дублирование одних и тех же действий разными структурными подразделениями, а также поставить определенные задачи и назначить оптимизационные меры. Анализ необходим, если:
Анализ необходим, если:
- клиенты жалуются на сервис и качество продукта;
- не получается исполнять заказы в срок;
- слишком длинные бизнес-процессы (более 3-5 манипуляций);
- компания тратит слишком много денег на складскую и транспортную логистику;
- производственные площади не используются на 100%;
- мощности чрезмерно загружены;
- запуск в производство нового продукта или смена технологии обходятся слишком дорого.
Анализ проводится путем первоначального описания текущих бизнес-процессов на предприятии.
Когда описывать бизнес-процессы обязательно:
- крупное предприятие с большим количеством заявок, клиентов и филиалами;
- сложное многоэтапное производство;
- расширение компании, постановка новых задач, интенсивное увеличение штата сотрудников;
- продажа бизнеса или франшизы, смена руководящего аппарата;
- переход заказов из одного отдела в другой;
- выполнение работниками одних и тех же действий многократно;
- внедрение новых информационных систем.
Когда описывать бизнес-процессы необязательно:
- предприятие небольшое с малым количеством сотрудников;
- единственная деятельность компании – проектирование, где все проекты отличаются друг от друга;
- фирма только открылась, ей предстоит интенсивный рост и изменение всех процессов.
Иногда описание бизнес-процессов путают с должностными инструкциями. Это совершенно разные документы.
- В должностной инструкции изложен порядок работы отдельного сотрудника, а в бизнес-процессе – нескольких специалистов, работающих над одним процессом.
- Должностная инструкция описывает функции работника, занимающего конкретную должность, а бизнес-процесс содержит цикл операций в рамках выполнения определенной задачи.
- Бизнес-процесс имеет конечную цель и требования к результату.
Этапы описания
Существует 2 модели описания бизнес-процессов:
- Модель «как есть» (в переводе с английского – as is). Демонстрирует текущие бизнес-процессы, которые нужно изучить и описать.
- Модель «как должно быть» (переводится как to be). Создается исходя из анализа предыдущей модели, если нынешние бизнес-процессы оказываются неэффективными, несовершенными.
Модель «как есть» строится следующим образом:
- Собираем команду специалистов, которые задействованы в конкретном бизнес-процессе, в т. ч. аппарат управления.
- Собираем все необходимое для входа (информацию о ресурсах, мощностях, требованиях к качеству, времени обработки и исполнения заказов), обозначаем конечный результат.
- Формулируем этапы на основании собранных данных в ходе интервью с работниками. Персоналу можно задать такие вопросы:
- Какие действия включены в процесс?
- Как выполняется действие и где это происходит?
- Кто ответственный за конкретную операцию?
- Какой результат?
- Как понять, что рабочий цикл закончен?
- Какие документы сопровождают завершение цикла?
- Куда эти документы потом передаются.
Повышение эффективности бизнес-процессов
В любой компании должна быть гибкая политика, что очень важно в современной экономике. Тогда к вам обязательно придет успех
Подстраивайтесь под реальные условия – финансы, спрос, ресурсы, конкуренцию и окружающую жизнь. Сейчас способность вовремя отрегулировать оптимизацию и эффективно управлять процессами – огромный плюс на фоне конкурентов.
За счет оптимизации БП можно повысить качество организации труда и управления бизнесом. Это позволит чутко реагировать на состояние экономики и внутреннее положение дел. Тогда компания будет держаться на плаву. Оптимизируя процессы, можно не только улучшать методику работы, но и внедрять новации.
Если руководить бизнес-процессами по старой схеме, созданной в самом начале, то продуктивность их будет спадать. Так бывает даже при подъеме производства, увеличении ассортимента или реструктуризации компании и мешает достижению былых успехов.
Это четкий сигнал о проведении оптимизации. Стоит отметить и другие случаи, когда необходимо изменение бизнес-процессов в компании:
- улучшение применяемой системы труда;
- сокращение производственных мощностей;
- расширение производства;
- стремление (потребность) усовершенствовать продукты или сервис;
- сокращение штата без снижения качества работы;
- рост численности конкурентов;
- улучшение БП на разных уровнях.
Ускорить выполнение задач и монотонных действий позволит автоматизация бизнес-процессов, то есть внедрение специального ПО. Сейчас есть множество систем такого плана. К примеру, типовые CRM-системы, многофункциональные программы управления предприятием и ERP. Все это позволяет автоматизировать работу персонала.
Если даже пользоваться обычной CRM, то все процессы станут более доступными и продуктивными. А предприятие получит следующие выгоды:
- непрерывный сбор информации;
- быстрый обмен данными внутри компании активизирует информационное поле между персоналом;
- отсутствие отчетов, составляемых вручную;
- рост эффективности организации;
- отлаженная передача информации в отделы за счет организованной взаимосвязи;
- сокращение объема писанины и рутины.
Бизнес-процессы компании существенно влияют на ее развитие, поскольку ощутимо повышают КПД труда. Для достижения результатов необходимо изучить вопрос и верно описать эти процессы. Многие предприниматели работают, используя статистику, и игнорируют советы опытных экспертов. Такой подход приводит эти предприятия к просадке рыночных позиций.
Вспомогательные бизнес-процессы
Вспомогательные или внутренние бизнес-процессы часто называют обеспечивающими
Будет заблуждением думать, что речь идет о действиях «второго сорта» важности. В компании все функции равны и ценны
Единственное отличие — это то, что такие процессы не приносят внешнему клиенту ценности, он не будет за них платить. Например, клиенту, проживающему в отеле, нет дела до работы отдела кадров этого отеля. Зато есть дело всему персоналу отеля: хорошие кадровики могут добавить серьезную ценность качеству работы персонала. Иными словами, обеспечивающие бизнес-процессы увеличивают стоимость конечного продукта компании, но не добавляют ему ценности.
Иногда бывает трудно решить, к какому виду по классификации относятся некоторые бизнес-процессы. Например, управление человеческими ресурсами включает в себя несколько сложных компонентов. Процесс найма новых сотрудников – чисто внутренний. Что же касается обучения и развития сотрудников, эти процессы напрямую связаны с управляющими стратегическими инициативами. Залог успеха в грамотной дифференциации процессов – правильная и подробная организационная структура.
Пример системы бизнес-процессов для ИП
Для примера возьмём индивидуального предпринимателя Ивана Иванова, который занимается оптовой торговлей продуктами питания, причём продажей товара занимается сам Иван.
Основные бизнес процессы для Ивана таковы: закупка товара –-> складирование товара –-> продажа товара.
Именно так выглядит цепочка создания ценности для клиента, это те процессы, за которые клиенты готовы платить деньги. Именно в этих процессах Иван считает себя наиболее компетентным.
Что касается вспомогательных процессов, то к ним относятся все процессы, которые поддерживают основные. В рассматриваемом случае вспомогательные бизнес процессы:
- налоговый учёт;
- контроль доходов и расходов;
- юридическое обеспечение;
- хозяйственное обеспечение;
- ИТ-обеспечение;
- управление запасами;
- управление аутсорсингом (передача вспомогательных процессов сторонним организациям).
Поскольку Иван один выполнял всю работу, то процесс по управлению персоналом у него тоже отсутствует. В частности, любой индивидуальный предприниматель должен контролировать доходы и расходы, вести налоговый учёт, а также обеспечивать себя необходимыми хозяйственными принадлежностями и оборудованием. Иван также пользовался услугами сторонних агентств, занимающихся ИТ-сопровождением и оказывающих юридические услуги. Поэтому он выделил в качестве вспомогательного процесс по управлению аутсорсингом.
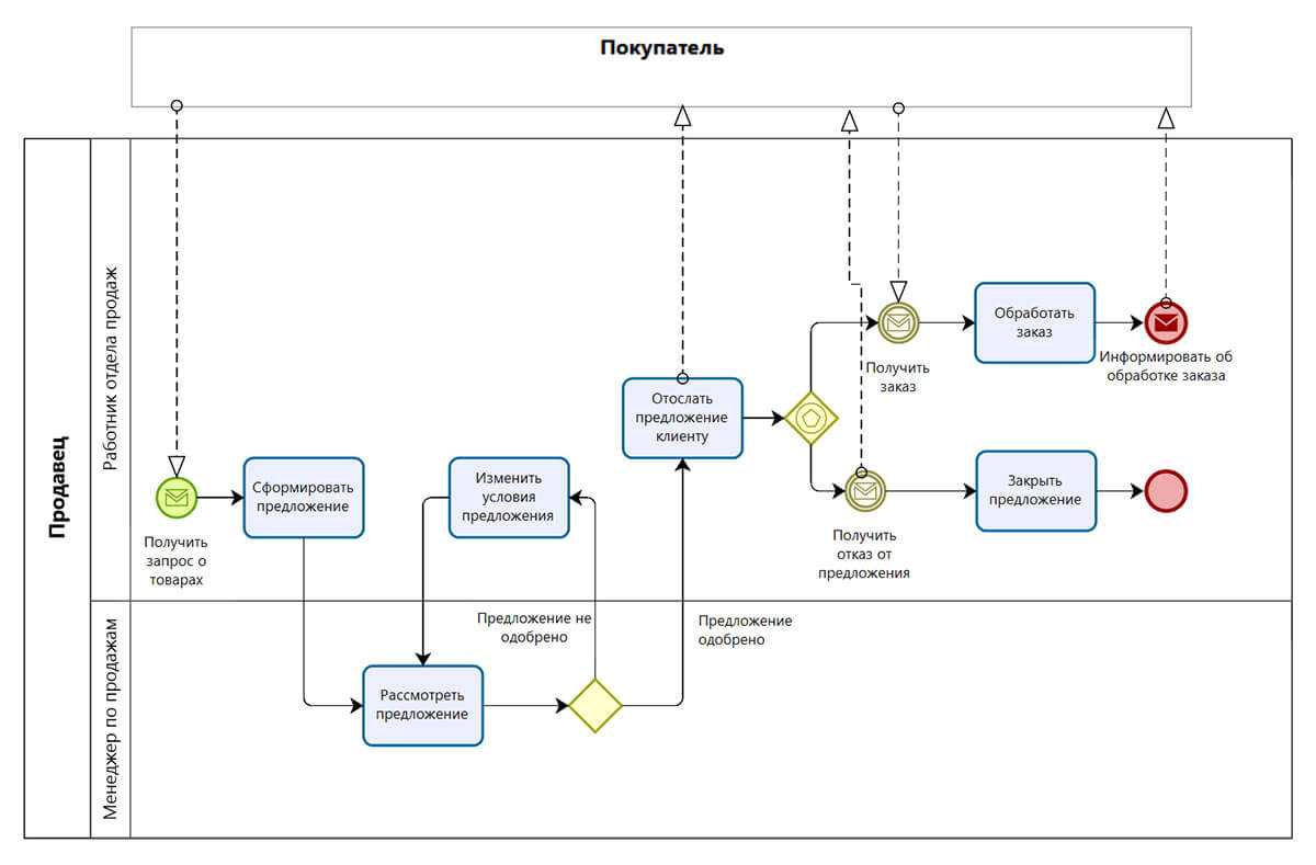
Главное в процессном управлении – представить свой бизнес как единую систему, в которой любое, даже незначительное изменение отражается на всех или почти всех её составных частях. Поэтому Иван нарисовал карту своих процессов.
Карта бизнес-процессов для индивидуального предпринимателя.
карта бизнес-процессов для ИП
Каждый процесс имеет свой итог, однако для предпринимателя важна его роль в достижении целей бизнеса. Цель Ивана – увеличить свою годовую прибыль в 2020 году минимум в два раза. Поэтому все бизнес-процессы он рассматривает как своеобразные рычаги воздействия для достижения желаемого результата. Таблица 2.
Роли бизнес-процессов индивидуального предпринимателя в достижении цели
| № | Бизнес-процесс | Основная роль в свете достижения цели предпринимателя |
| 1 | Налоговый учёт | Оптимизация налогообложения, в том числе затрат, связанных с том числе штрафов за неверным расчётом налогов |
| 2 | Контроль расходов | Оптимизация затрат предпринимателя, предотвращение необоснованных расходов |
| 3 | Юридическое обеспечение | Минимизация затрат, связанных с рисками штрафов и пени по договорам, с неверно составленными договорами, неисполнением обязательств контрагентами и т.д. |
| 4 | Хозяйственное обеспечение | Своевременное обеспечение основной деятельности необходимыми материалами и оборудованием хорошего качества и по доступной цене |
| 5 | ИТ-обеспечение | Обеспечение бесперебойной работы программного обеспечения |
| 6 | Управление запасами | Минимизация затрат по хранению продуктов и их списанию в связи с порчей |
| 7 | Управление аутсорсингом | Привлечения внешних исполнителей отдельных работ по разумной цене (критерий «цена-качество») |
| 8 | Закупка товара | Доставка качественных продуктов по разумным ценам и в срок |
| 9 | Складирование | Обеспечение оптимального использования складских площадей, наилучших условий хранения товара, предотвращение хищений. |
| 10 | Продажа товара | Реклама, оповещение клиентов информацией о продуктах, быстрота и простота покупки, удобные формы расчётов |
Реинжиниринг бизнес-процессов: пошаговая инструкция
Стоит отметить, что единой схемы абсолютно для всех нет. Каждая компания сама по себе уникальна, имеет свои задачи и проблемы, способы работы с клиентами и т.д. В качестве примера реинжиниринга бизнес-процессов можно рассмотреть работу магазина.
Первый шаг: выявить назревшие потребности, причины для проведения реинжиниринга
Важно разобраться, что идет не так в бизнес-процессах, почему понадобились изменения. Следует проанализировать потребности и определить направление движения для всех заинтересованных сторон
Если речь идет о магазине, то изложите сотрудникам суть проблем: за последние шесть месяцев объемы выручки снизились почти вдвое, магазины конкурентов торгуют успешнее и т.д. В противном случае перемены будут вызывать у работников беспокойство, им будет казаться, что преобразования повлекут за собой увольнения, иные неприятности и трудности. Многие, возможно, будут противиться переменам, а для реинжениринга очень важна сплоченность всех участников.
Второй шаг: подготовить команду
Это могут быть и работники предприятия, и приглашенные извне специалисты. Тут все зависит от объема предстоящих перемен, сопутствующих обстоятельств. Подбирая состав группы, ориентируйтесь на такие моменты:
- В команду должны входить лишь люди с управленческим опытом, или необходимы разные сотрудники, непосредственно исполнители бизнес-процессов?
- Сколько людей следует включить в состав группы?
- Требуется ли тесное взаимодействие в команде, или предпочтительнее автономные действия?
Если весь коллектив магазина 15-20 человек, то реинжинирингом могут заниматься 5-6. Если предприятие больше, то можно включить в группу и до 10 членов. Хорошо, если это будут не только начальники, но и рядовые сотрудники.

Подробнее
Третий шаг: наметить бизнес-процессы
Тут требуется скрупулезный подход, выявление назревших проблем, определение целей и задач предприятия, понимание потребностей клиентов и степени их удовлетворения. Возвращаясь к примеру с магазином, здесь создание бизнес-процессов представляет собой организацию двух основных действий: закупка товаров и их реализация. Если торговый объект крупный, то добавятся еще операции на складе (нанесение маркировок, переучеты) и работа по проведению переоценок, применению скидок. Таким образом, рабочая группа изучает состояние данных процессов на текущий момент, ищет проблемные места.
Четвертый шаг: изменить подход к созданию и реализации бизнес-процессов
Здесь нет каких-то четких указаний или правил. Команда творит, генерирует идеи, меняет подход, ищет новые технологии для выполнения сформированных бизнес-процессов. Перед командой стоит задача не просто улучшить работу старой схемы, но, если понадобится, то и целиком поменять способы ее реализации.
Пятый шаг: подключить всех членов коллектива. Теперь самое время протестировать, каковы будут результаты работы после реинжиниринга и получить обратную связь от непосредственных исполнителей операций.

Назначение оптимизации и реинжиниринга – получить более высокие результаты в работе предприятия. Оба метода относятся к категории управленческих. Однако именно реинжиниринг инициируется руководством и действуя сверху вниз, затрагивает все, даже самые мелкие рабочие процессы в компании. В этом его преимущество перед другими подходами, когда преобразования проводятся локально, исправляя одну-две проблемы по мере их назревания.
Внедрение БП
Внедрение бизнес-процессов – это меры, направленные на перевод деятельности специалистов организации с уже применяемого алгоритма на улучшенный. На этом этапе следует не только разработать систему бизнес-процессов, а и правильно применить её, опираясь на особенности производственного процесса.
В первую очередь, это относится к тем организациям, которые находятся на рынке давно, и их работники на протяжении всего этого времени работают по одной и той же схеме. Внедрение бизнес-процессов напоминает разработку отдельной системы, которая строится поэтапно:
- Знакомство. На данном этапе следуют организовать собрание с целью познакомить работников с новой системой организации процессов;
- Вовлечение. Следует упомянуть о том, что новая система имеет множество преимуществ и более эффективна;
- Тесты. Нужно провести тестирование на примере отдельного подразделения или на сотруднике;
- Обучение. Если в процессе тестирования были достигнуты положительные результаты, можно приступить к обучению штатных специалистов с подробным описанием функционала и новых обязанностей;
- Использование. К этому этапу стоит переходить только после того, как каждый из сотрудников успешно прошёл обучение;
- Контроль. Чтобы руководство было уверено в том, что каждый из специалистов пользуется новой системой в соответствии с правилами, следует организовать отдельное подразделение для контроля.
Задача руководителя, это определение зоны ответственности работников. Они должны понимать, что новые алгоритмы, это необходимая мера, которая положительно отразится не только на прибыли организации, а и на зарплатах.
Заключение
Бизнес-процессы способны оказать существенное влияние на успех организации из-за внедрения в производительность труда. Чтобы добиться результатов, руководству нужно разобраться в вопросе и правильно описать БП. Большинство предпринимателей пренебрегают данными рекомендациями и работают, опираясь только на статистику. Но, такая политика приводит к постепенной потере позиций компании на рынке.
Что такое бизнес-процесс
С понятием бизнес-процесса в источниках просто беда: универсальной и понятной формулировки нет. Дошло до того, что многие авторы попросту избегают таких объяснений и делают вид, что и так вся ясно – по умолчанию. Такая тактика – не самый плохой вариант, потому что изобретение собственных альтернативных формулировок вроде «бизнес сущности» может внести хаос и беспорядок в непростой процессный подход и все, что с ним связано. С учетом сказанного выше, определения основ бизнес-процесса следующие:
Процесс – продвижение, течение, ход событий. Это превращение «входа» в «выход».
Бизнес-процесс – фиксированная на носителе последовательность действий людей в коллективе для анализа, регламентации и оптимизации.
Неотъемлемой частью общего определения являются чрезвычайно важные детали, их можно назвать основными характеристиками бизнес-процесса:
Без людей нет бизнес-процессов. Если речь идет о действиях, выполняемых автоматами или программным обеспечением, то это уже технологическая цепочка или спецификация. Кроме того, конечный результат технологического процесса всегда неизменен, без вариантов. Если и есть брак, то вследствие нарушений в технологии. В бизнес-процессе результат может отличаться в зависимости от тех или иных условий, прописанных в цепочке («вилки» вариантов).

- В бизнес-процессе всегда участвует больше одного человека. Даже если действия расписаны для одного (индивидуальный горизонтальный процесс), всегда есть неявные «коллеги» по процессу – например, заказчики.
- Без описания нет бизнес-процесса. Иногда процессы описываются «как есть», иногда – «как должно быть». В обоих случаях это очень творческое дело.
- Никакие виды бизнес-процессов не могут быть идеальными на 100%. Всегда есть возможность оптимизации – хоть немедленно, хоть в будущем. Корректировка и совершенствование, учитывая человеческий фактор и в особенности научно-технический прогресс, одно из главных преимуществ процессного подхода перед любыми другими управленческими системами.
- Совершенствование бизнес-процессов постоянно и без конца – примерно такой слоган подойдет всем, кто всерьез занимается моделированием процессов.
Современные СЭД: курс на упрощенчество и подмена понятий
Сложившаяся практика внедрения систем электронного документооборота в виде автоматизации отдельных участков документооборота приводит к заданному эффекту ускорения, но не приводит к рационализации документных процессов, которая невозможна без знания и применения методологии предметной области (например, методов унификации и стандартизации). Рационализация подменяется упрощенческим подходом, что подтверждается позиционированием систем электронного документооборота не как инструмента для работы с документами, а как инструмента взаимодействия, обладающего в первую очередь удобным набором механизмов коммуникации.
Схема бизнес-процессов
При выборе графического формата составляется схема, которая демонстрирует весь его механизм. Строят ее чаще с применением специальных программ, но черновой вариант можно создать и вручную.

Схема
Схема строится в 9 этапов:
Фиксируем границы – начальную и завершающую точки процесса.
Отображаем основные блоки – каждый блок соответствует этапу цикла и располагается в соответствии со своим местом в цепочке.
Добавляем ответвления – важно отобразить все возможные пути развития событий.
Распределяем роли – схема не включает имена и должности участников бизнес-процесса, вместо этого работникам присваиваются роли. Один участник может иметь две и более ролей в структуре.
Добавляем документы – это может быть любая важная для бизнеса информация (проект, презентации, доклады, кейсы, инструкции, электронные письма и т
д.).
Указываем ПО и источники данных – схема должна содержать сведенья обо всех программах, используемых для автоматизации бизнес-процесса.
Включаем материалы и инструменты – все то, что помогает в успешном достижении намеченной цели.
Вносим ключевые показатели эффективности – критерии, которыми будут пользоваться сотрудники управления при оценке результативности персонала.
Моделируем бизнес-процесс, используя все перечисленные сведенья.
Схему можно отобразить в виде карты или маршрута с применением стандартных международных форм документирования (нотаций).
Карта имеет вид блок-схемы, в которой по вертикали в столбцах обозначаются участники процесса, а в строках по горизонтали – интервалы времени. Такая форма изображения помогает проследить, как информация передается между подразделениями. Слишком сложная карта является поводом оптимизировать бизнес-процессы.
Определение понятия бизнес-процесс
Понятие бизнес-процесса — это установленная последовательность действий, которая требует определенного входа, достигает конкретного выхода и использует некоторые ресурсы. Она служит для выполнения работ либо оказание услуг для потребителя.
Для этого понятия характерна четкая структура
В иностранной литературе бизнес-процессом часто называется множество операций или процедур, которые в совокупности реализуют определенную цель производственной деятельности. Ее обычно осуществляют в рамках заранее установленной организационной структуры. Это понятие отражает взаимоотношения участников.
Этот термин стал весьма распространенным вследствие перехода к процессно-ориентированной организации и управлению предприятиями. Фирмы имеют целый ряд характерных бизнес-процессов. В качестве простых примеров можно привести следующее:
- выполнение заказов;
- разработка продукции;
- управление организацией;
- доставка продуктов.
Важно! В действительности каждая компания имеет типичные для ее направления бизнес-процессы, связанные друг с другом. Их целью считается создание и реализация продуктов и услуг
По стандарту ENISO 9001:2000 в определение входит набор взаимосвязанных действий и средств, которые помогают преобразовать вход в результаты. Как следствие, происходят изменения определенного объекта.
В компаниях есть разные виды действий. Они нередко зависят друг от друга и при этом отличаются по своим признакам. К таким параметрам стоит отнести следующее:
- Вид деятельности. К ним стоит относить производство или оказание услуг. Производство приводит к созданию материального продукта — к примеру, станка. Оказание услуг создает нематериальную продукцию — это может быть информация.
- Разновидность выполнения. Действия бывают оперативными или выполняемыми. К ним относят расчеты, обработку. Также существуют диспозитивные виды. В эту категорию входят планирование и управление.
- Создание стоимости. По этому признаку понятие делят на прямые, косвенные, поддерживающие. Первая категория изменяет объект, вторая — помогает создать стоимость, третья — включает проверку и транспортировку.
- Комплексность. По этому признаку выделяют макропроцессы и микропроцессы. В первую группу входят общие действия на предприятиях — к примеру, производство легковых автомобилей. Микропроцессы заключаются в изготовлении их составляющих — в частности, производстве кузова.
- Коммерческий успех. В зависимости от этого критерия процессы делятся на ключевые, управленческие и поддерживающие. Именно ключевые действия считаются специфическими для организации. Они очень важны для достижения общей цели фирмы.
Важно! Бизнес-процессы чаще всего носят комплексный характер. Они включают ключевые, управленческие и поддерживающие составляющие





























